区块链通往数字资产之路

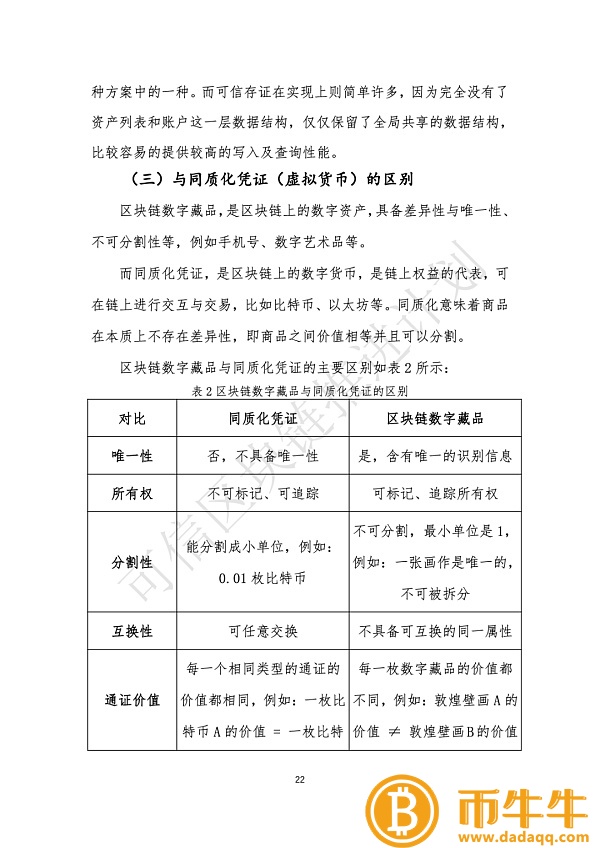
本文来自可信区块链推进计划发布的《基于区块链的数字馆藏研究报告》第三章:基于区块链的数字馆藏技术路线。区块链数字馆藏的技术原理,包括表达、接口、语义、应用链接等。,也有许多不同于区块链技术的存单和同质化券。

以下摘自原报道。

区块链通往数字资产之路

本文内容由互联网用户自发贡献,该文观点仅代表作者本人。本站仅提供信息存储空间服务,不拥有所有权,不承担相关法律责任。

相关文章